生存33天剑圣强度解析 生存33天剑圣实战表现与配装建议
2026-03-22
2026-01-22 0
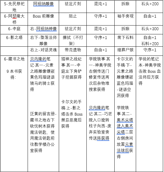
地下城堡4骑士与破碎编年史人性选择参考表,人性路线建议:自由4-混沌15-守序15-光明20-全20,自由4是很厉害的辅助,加全队暴击爆伤。混沌15是最强射手,守序15是最强战士,最强坦克,奶妈,法师都是初始剧情那4个,其中,ad是控制射手,缴械弓,对策卡。

一、人性路线选择推荐
人性路线建议:自由4-混沌15-守序15-光明20-全20
自由4是很厉害的辅助,加全队暴击爆伤。
混沌15是最强射手,守序15是最强战士
最强坦克,奶妈,法师都是初始剧情那4个,其中,ad是控制射手,缴械弓,对策卡。
大家不必焦虑,此表仅仅参考就好(主要前3章可以帮助)会解锁一个亡灵npc,送礼物会送人性,到时候你缺啥点啥就好,每天都可以点。



以上就是0405小编整理带来的地下城堡4骑士与破碎编年史人性选择一览,人性选择1-6章攻略,更多相关游戏攻略,请关注0405手游网!
本文内容来源于互联网,如有侵权请联系删除。
查看《地下城堡4:骑士与破碎编年史》人性选择1-6章攻略
完整攻略
扫一扫下载APP查看